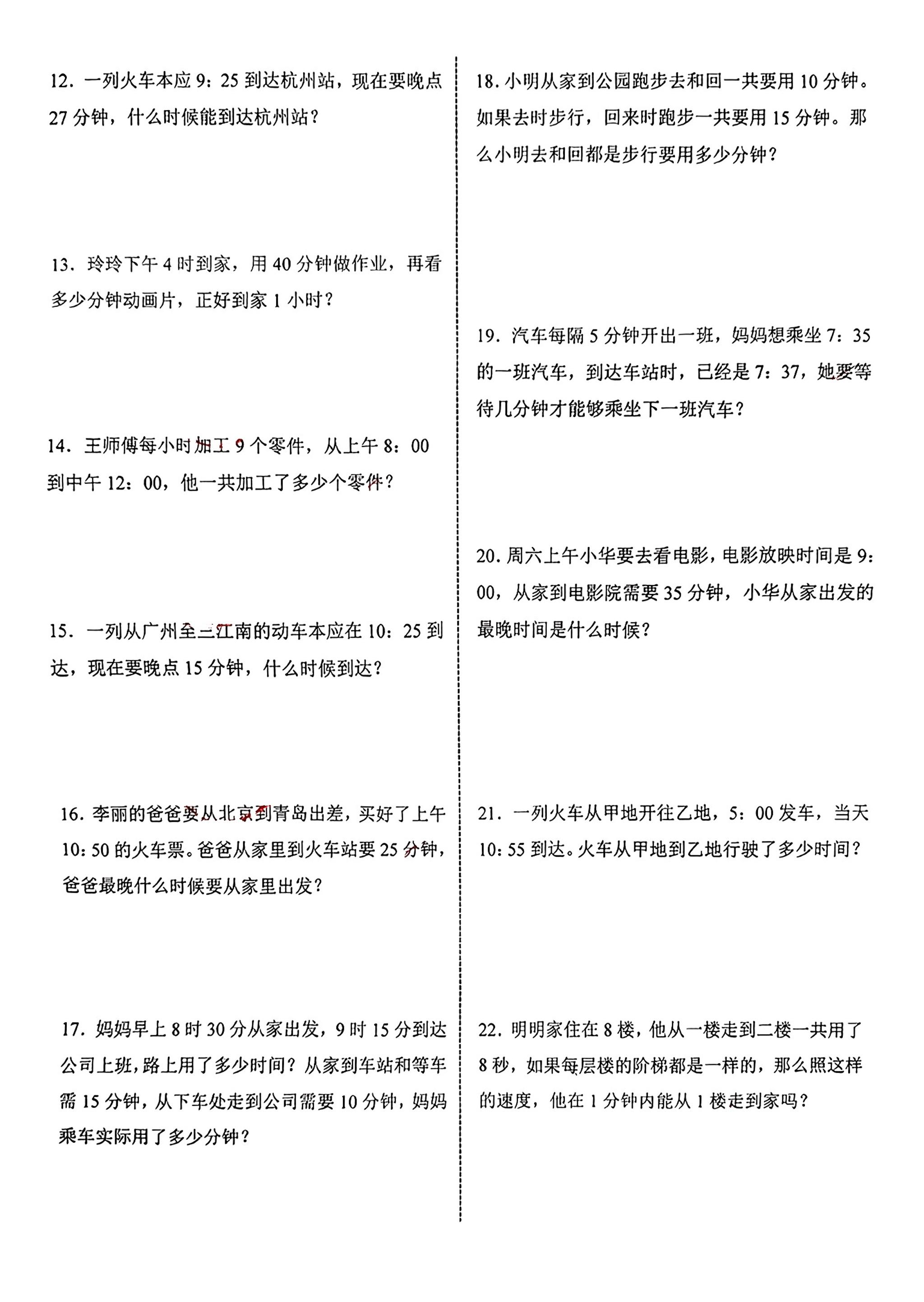
首页 > 全部 > 三年级 > 三年级上册数学《时分秒》应用题练习

三年级上册数学《时分秒》应用题练习

三年级 144人学习
价格: 3.90 原价:¥9.90
收藏
  • 资源介绍
手机端访问

------预览已结束,还剩4页未读------
您已获得此文档下载权限,请点击底部下载完整文档

推荐资源

客服

扫码添加客服微信

热线

官方客服

如遇问题,请联系客服为您解决

电话客服:13358529163

客服微信:huma985211

工作时间:9:00-18:00,节假日休息

公众号

扫码关注微信公众号